Skip to main navigation Skip to main content
  • KSCN
  • E-Submission

CNR : Clinical Nutrition Research

OPEN ACCESS
ABOUT
BROWSE ARTICLES
EDITORIAL POLICIES
FOR CONTRIBUTORS

Page Path

11
results for

"Vitamin D"

Article category

Keywords

Publication year

Authors

"Vitamin D"

Original Articles

Association Between Serum Vitamin D Levels and Visceral Adipose Tissue in Older Adults in Iran: A Cross-Sectional Study From the Amirkola Health and Aging Project
Marie Behnamzade, Reza Adabi, Manouchehr Ashrafpour, Reza Ghadimi, Ali Bijani, Seyed Reza Hosseini
Clin Nutr Res 2025;14(4):308-317.   Published online October 31, 2025
DOI: https://doi.org/10.7762/cnr.2025.14.4.308

The relationship between vitamin D status and visceral adiposity among older adults remains unclear. This study aimed to investigate the association between serum vitamin D levels and visceral adipose tissue (VAT) among older Iranian adults. This cross-sectional study included older adults aged ≥ 60 years from the Amirkola Health and Aging Project. Serum 25-hydroxyvitamin D levels were measured by enzyme-linked immunosorbent assay. VAT was assessed using dual-energy X-ray absorptiometry. Furthermore, the relationship between vitamin D and VAT was examined through multiple linear regression analysis, adjusting for potential confounders. Of the 600 participants, 345 (57.5%) were males and 255 (42.5%) were females. Their mean age was 68.90 ± 6.97 years, and the mean vitamin D level was 60.50 ± 39.45 ng/mL. Serum vitamin D levels showed a weak negative association with VAT mass (β = −0.062, p = 0.012). In both sexes, VAT mass predictors followed a similar pattern. Body mass index (BMI; β = 0.811, p < 0.001) was identified as a strong predictor, while diabetes status exhibited a positive association with VAT mass (β = 0.078, p = 0.002). Serum vitamin D levels appear to have a weak inverse relationship with visceral adiposity in older Iranian adults. BMI was the most robust predictor of VAT. Further longitudinal research is needed to clarify the causal relationship between vitamin D status and visceral adiposity among older adults.

  • 646 View
  • 7 Download
The Association of Serum Vitamin D With Anthropometric Indices, Lipid Profile, ICAM-1, and IL-17 in Patients Undergoing Coronary Artery Bypass Graft Surgery
Nazanin Tafteh, Shahab Rezaeian, Hadi Abdollahzad, Feridoun Sabzi
Clin Nutr Res 2024;13(3):165-175.   Published online July 23, 2024
DOI: https://doi.org/10.7762/cnr.2024.13.3.165

This study aimed to assess the relationship between serum levels of vitamin D with anthropometric indices, lipid profile and vascular inflammatory factors, in patients who candidate for coronary artery bypass grafting (CABG). This analytical cross-sectional study was conducted in patients who were candidate for CABG. Demographic information, medical records, anthropometric indicators, blood samples, and physical activity of 150 patients were collected. 146 participants with mean ± standard deviation of age: 61.8 ± 10.0 years and body mass index: 26.9 ± 3.7 kg/m2 completed the study. Based on serum levels of vitamin D, patients were divided into 2 groups; groups with sufficient (≥ 30 ng/mL) and insufficient amount of vitamin D (< 30 ng/mL). The 30.14% of the patients had serum vitamin D deficiency. Ejection fraction (EF) % between the 2 groups had significant difference. Unexpectedly the EF% increased 7% in patients with insufficient level of vitamin D (odds ratio [OR], 1.07; 95% confidence interval [CI], 1.03–1.11; p = 0.001). Vitamin D status had a significant inverse association with body weight. The odds of vitamin D deficiency significantly increased by 4% with increasing one kg in weight (OR, 1.04; 95% CI, 1–1.08; p = 0.044). There were no significant association between serum vitamin D level and intra cellular adhesion molecule-1, interleukin-17, fasting blood glucose, and lipid profile (p > 0.05). Considering the inverse association observed between serum vitamin D with EF% and body weight, vitamin D may play a role in modulating of these indices.

Citations

Citations to this article as recorded by  
  • Improved hemodynamic and cardiorespiratory instability with vitamin D supplementation in an obstructive sleep apnea rat models
    Abdulmueen A. Alotaibi, Syed Shahid Habib, Hayam Gad, Tamadar Al Doheyan, Mubarak Aldosary, Alanoud T. Aljasham, Asma F. Alotaibi, Yasser A. Alshawakir, Abeer AbdulMoati Al-Masri
    Saudi Pharmaceutical Journal.2026;[Epub]     CrossRef
  • A Meta‐Analysis on the Effect of Vitamin D Supplementation on Endothelial Function in Adults
    Vali Musazadeh, Mahsa Mahmoudinezhad, Pedram Pam, Negar Karimi Javan, Ahmad Saedisomeolia, Farzad Shidfar, Ziqing Li
    International Journal of Clinical Practice.2025;[Epub]     CrossRef
  • 585 View
  • 1 Download
  • 2 Crossref
Background

Vitamin D participates in the biological function of the innate and adaptive immune system and inflammation. We aim to specify the effectiveness of the vitamin D supplementation on the side effects BioNTech, Pfizer vaccination, and immunoglobulin G response against severe acute respiratory syndrome coronavirus 2 in subjects tested positive for coronavirus disease 2019 (COVID-19).

Methods

In this multi-center randomized clinical trial, 498 people tested positive for COVID-19 were divided into 2 groups, receiving vitamin D capsules or a placebo (1 capsule daily, each containing 600 IU of vitamin D) over 14–16 weeks. Anthropometric indices and biochemical parameters were measured before and after the second dose of vaccination.

Result

Fourteen to 16 weeks after supplementation, the intervention group had an immunoglobulin G (IgG) increase of 10.89 ± 1.2 g/L, while the control group had 8.89 ± 1.3 g/L, and the difference was significant between both groups (p = 0.001). After the second dose of vaccination, the supplement group significantly increased their 25-hydroxy vitamin D from initially 28.73 ± 15.6 ng/mL and increased to 46.48 ± 27.2 ng/mL, and the difference between them was significant. Those with a higher body mass index (BMI) had the most of symptoms, and the difference of side effects according to BMI level was significantly different. In 8 weeks after supplementation obese participants had the lowest IgG levels than overweight or normal subjects. The proportion of all types of side effects on the second dose was significantly diminished compared with the first dose in the intervention group.

Conclusion

Supplementation of 600 IU of vitamin D3 can reduce post-vaccination side effects and increase IgG levels in participants who received BioNTech, Pfizer vaccine.

Trial Registration

ClinicalTrials.gov Identifier: NCT05851313

Citations

Citations to this article as recorded by  
  • Monocytic reactive oxygen species–induced T-cell apoptosis impairs cellular immune response to SARS-CoV-2 mRNA vaccine
    Sandrine Gimenez, Emna Hamrouni, Sonia André, Morgane Picard, Calayselvy Soundaramourty, Claire Lozano, Thierry Vincent, Tu-Anh Tran, Lucy Kundura, Jérôme Estaquier, Pierre Corbeau
    Journal of Allergy and Clinical Immunology.2025; 155(5): 1635.     CrossRef
  • Vitamin D: A Nutraceutical Supplement at the Crossroad Between Respiratory Infections and COVID-19
    Manuela Rizzi, Pier Paolo Sainaghi
    International Journal of Molecular Sciences.2025; 26(6): 2550.     CrossRef
  • A scoping review: the impact of nutritional status on the efficacy, effectiveness, and immunogenicity of COVID-19 vaccines
    Vicka Oktaria, Bayu Satria Wiratama, Slamet Riyanto, Ratih Puspitaningtyas Purbaningrum, Citra Widya Kusuma, Lintang Dian Saraswati, Vitri Widyaningsih, Ratih Puspita Febrinasari, Ari Probandari, Riris Andono Ahmad
    Tropical Diseases, Travel Medicine and Vaccines.2025;[Epub]     CrossRef
  • Efficacy of vitamin D replacement therapy on 28 cases of myalgic encephalomyelitis/chronic fatigue syndrome after COVID-19 vaccination
    Shinichiro Kodama, Nafuko Konishi, Yuriko Hirai, Akinori Fujisawa, Mitsuko Nakata, Satoshi Teramukai, Masanori Fukushima
    Nutrition.2025; 134: 112718.     CrossRef
  • Estimation of Anti-SARS-CoV-2 IgM/IgG Seroprevalence Among Non-Vaccinated and Vaccinated University Students: A Cross-Sectional Egyptian Study
    Ahmed E. Taha, Ibrahim Amer, Shimaa El Sharawy, Amany A. Ghazy
    Viruses.2025; 17(3): 378.     CrossRef
  • Vitamin D deficiency and duration of COVID-19 symptoms in UK healthcare workers
    Karan R. Chadda, Sophie A. Roberts, Sebastian T. Lugg, Aduragbemi A. Faniyi, Sian E. Faustini, Craig Webster, Joanne E. Duffy, Martin Hewison, Adrian Shields, Alex G. Richter, Dhruv Parekh, Aaron Scott, David R. Thickett
    Frontiers in Medicine.2024;[Epub]     CrossRef
  • Using nutrition to help recovery from infections
    Ines B. Moura, Anthony M. Buckley
    Current Opinion in Gastroenterology.2024;[Epub]     CrossRef
  • Calcifediol boosts efficacy of ChAdOx1 nCoV-19 vaccine by upregulating genes promoting memory T cell responses
    Himanshu Singh Saroha, Swati Bhat, Liza Das, Pinaki Dutta, Michael F. Holick, Naresh Sachdeva, Raman Kumar Marwaha
    npj Vaccines.2024;[Epub]     CrossRef
  • 1,026 View
  • 0 Download
  • 8 Crossref

Early prevention of sarcopenia can be an important strategy for muscle maintenance, but most studies target subjects at slightly pre-sarcopenic state. Our previous paper describes the effect of protein supplements rich in leucine and vitamin D on muscle condition, and in this paper, we performed a sub-analysis to evaluate who benefitted the most in terms of improvement in muscle health. A 12-week randomized clinical trial of 120 healthy adults (aged 50 to 80) assigned to an intervention group (n = 60) or control group (n = 60) were analyzed. Subjects in the intervention group received, twice per day, a protein supplement containing (per serving) 800 IU of vitamin D, 20 g of protein (3 g of total leucine), 300 mg of calcium, 1.1 g of fat, and 2.5 g of carbohydrate. The subjects were classified into ‘insufficient’ and ‘sufficient’ groups at 25-hydroxyvitamin D (25[OH]D) value of 30 ng/mL. The skeletal muscle mass index normalized to the square of the skeletal muscle mass (SMM) height (kg/m2) increased significantly in the ‘insufficient group’ difference value of change between weeks 0 and 12 (Δ1.07 ± 2.20; p = 0.037). The SMM normalized by body weight (kg/kg, %) was higher, but not significantly, in the insufficient group (Δ0.38 ± 0.69; p = 0.050). For people with insufficient (serum 25[OH]D), supplemental intake of protein and vitamin D, calcium, and leucine and adequate energy intake increases muscle mass in middle-aged and older adults and would be likely to exert a beneficial effect on muscle health.

Trial Registration

Clinical Research Information Service Identifier: KCT0005111

Citations

Citations to this article as recorded by  
  • Nursing Interventions for People with Musculoskeletal Injuries During Physical Activity: A Scoping Review
    J. Pinheiro, A. Costa, P. Pedrosa, C. Marques-Vieira
    International Journal of Orthopaedic and Trauma Nursing.2026; : 101258.     CrossRef
  • Heterogeneous trajectories of appendicular skeletal muscle mass change and cognitive impairment in community-dwelling middle-aged and older adults
    Hongyue Liu, Mingliang Huang, Maoxin Liu, Qiuping Ma, Lili Rao
    Scientific Reports.2026;[Epub]     CrossRef
  • Dietary and Lifestyle Patterns and Their Associations with Cardiovascular and Inflammatory Biomarkers in Vegans, Vegetarians, Pescatarians, and Omnivores: A Cross-Sectional Study
    Izabela Kwiatkowska, Jakub Olszak, Dorota Formanowicz
    Nutrients.2025; 17(23): 3634.     CrossRef
  • Nutrition of aging people with diabetes mellitus: Focus on sarcopenia
    Almog Shalit, Eleni Gerontiti, Georgios Boutzios, Eleni Korakianiti, Fotini Kanouta, Vasiliki Vasileiou, Theodora Psaltopoulou, Stavroula A. Paschou
    Maturitas.2024; 185: 107975.     CrossRef
  • 1,076 View
  • 6 Download
  • 4 Crossref

Review Article

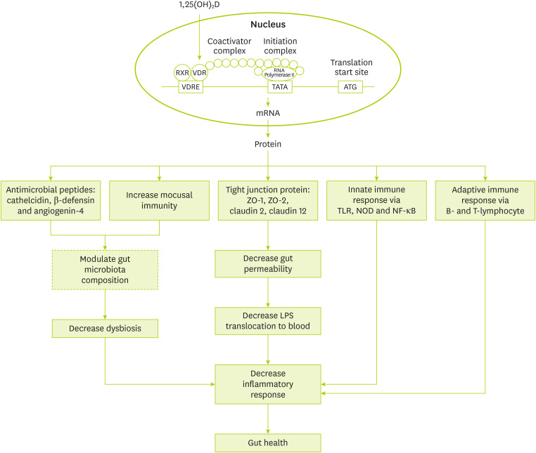
Vitamin D and The Gut Microbiota: a Narrative Literature Review
Hadith Tangestani, Hossein Khosravi Boroujeni, Kurosh Djafarian, Hadi Emamat, Sakineh Shab-Bidar
Clin Nutr Res 2021;10(3):181-191.   Published online July 20, 2021
DOI: https://doi.org/10.7762/cnr.2021.10.3.181

Recently several studies have attempted to investigate the association between vitamin D and microbiota. However, studies have reported inconsistent results. This narrative review aimed to investigate the potential association between vitamin D and microbiota population in the gut by pooling together the results from observational studies and clinical trials. We considered animal and human studies in this field. Several studies have shown the correlation of vitamin D deficiency with microbiota. Furthermore, interventional studies were emerging that vitamin D change the microbiota composition in which leads to an increase in beneficial bacteria, such as Ruminococcaceae, Akkermansia, Faecalibacterium, and Coprococcus while decreases in Firmicutes. Vitamin D could change the microbiota toward decreasing in Firmicutes and increasing in Bacteroidetes. At genera level, vitamin D may connect to some genera of Lachnospiaceae family (e.g., Blautia, Rosburia, Dorea, and Coprococcus). It seems that adequate level of vitamin D is an important factor in improving the composition of the gut microbiota. More studies are needed to confirm possible underling mechanisms.

Citations

Citations to this article as recorded by  
  • Vitamin D as a central modulator of thyroid diseases: mechanisms and clinical implications
    Kewen Cheng, Yue Hu, Yuchuan Li, Yi Zhang, Junhui Wang, Chunhai Zhang
    Frontiers in Immunology.2026;[Epub]     CrossRef
  • Synergistic Anticancer Effects of Vitamin D and Plant-Derived Compounds: Molecular Mechanisms, Therapeutic Potential, and Nanotechnology-Enabled Delivery Approaches
    Arik Dahan, Sapir Ifrah, Ludmila Yarmolinsky, Boris Khalfin, Sigal Fleisher-Berkovich, Shimon Ben-Shabat
    International Journal of Molecular Sciences.2026; 27(5): 2507.     CrossRef
  • Role of Gut Microbiota in Bridging Vitamin D Deficiency and Type 2 Diabetes Mellitus Pathogenesis
    Yinghua Zhan, Jing Liu, Qiannan Di, Lixin Na
    Microorganisms.2026; 14(3): 628.     CrossRef
  • Roseburia-Associated Gut–Brain Axis Alterations in Relapsing–Remitting Multiple Sclerosis: Evidence from a Household-Matched Case–Control Study
    Alen Zollo, Matteo Domenico Marsiglia, Andrea Corona, Emerenziana Ottaviano, Maria Laura Terzi Mazzieri, Alessandra Mingione, Silvia Ancona, Alberto Priori, Elisa Borghi, Filippo Martinelli Boneschi
    Nutrients.2026; 18(7): 1117.     CrossRef
  • The Effect of Boosting Dietary Lactobacillus and Phytochemical Rich Foods on Biomarkers of Longevity—A Phase II Randomised Placebo Controlled Trial
    Robert J. Thomas, Madeleine Williams, Jeffrey W. F. Aldous, Stacey A. Kenfield, Robert U. Newton
    Journal of Ageing and Longevity.2026; 6(2): 35.     CrossRef
  • The effect of vitamins and micronutrients on the intestinal microbiota in norm and pathology
    Alexandra I. Nekrasova, Irina G. Kalashnikova, Ekaterina S. Petryaykina, Alexander S. Nekrasov, Vladimir S. Yudin, Valentin V. Makarov, Anton A. Keskinov, Sergey M. Yudin
    Russian Medicine.2025; 31(1): 51.     CrossRef
  • Rationale for integrated nutrient support in schizophrenia: a brief review
    Tatyana V. Zhilyaeva, Galina E. Mazo
    Psychopharmacology and Addiction Biology.2025; 16(3): 173.     CrossRef
  • The Antimicrobial Activity of Combination of Vitamin D3 and Omega-3 against Pathogenic Microorganisms
    Mohammad A. A. AL Najjar, Shaymaa B. Abdulrazzaq, Shatha Al-Shaer, Muna Barakat, Amin Omar, Rafat Zrieq, Eliza Hasen, Mahmoud Abu Samak
    Combinatorial Chemistry & High Throughput Screening.2025; 28(8): 1278.     CrossRef
  • Vitamin D3 Improves Hypothalamic–Pituitary–Adrenal Axis Function, Immunological Responses, and Gut Dysbiosis in Sleep Desynchrony
    Changwei W. Wu, Yen‐Ju Huang, Jin‐Wei Xu, Hsien‐Yu Fan, Jun‐Lan Zeng, Yu‐Chen S. H. Yang, Yu‐Tang Tung
    Brain and Behavior.2025;[Epub]     CrossRef
  • Vitamin D metabolites and the gut microbiota dietary index are associated with reduced all-cause mortality in US adults: a prospective cohort study
    Qiang Zou, Bolin Fu, Yongsheng Gou, Gang Zhong, Yalan Liu
    BMC Nutrition.2025;[Epub]     CrossRef
  • Enterococcus dysbiosis as a mediator of vitamin D deficiency-associated memory impairments
    Elizaveta Vinogradova, Zharkyn Jarmukhanov, Madiyar Nurgaziyev, Alibek Kossumov, Ayaulym Nurgozhina, Nurislam Mukhanbetzhanov, Shynggys Sergazy, Laura Chulenbayeva, Argul Issilbayeva, Sholpan Askarova, Aiym Kaiyrlykyzy, Saule Rakhimova, Ulan Kozhamkulov,
    Heliyon.2025; 11(2): e41969.     CrossRef
  • The Mediating Role of Bioactive Molecules in Gut Microbiota–Bone Metabolism Crosstalk
    Xinping Liang, Luoyang Wang
    Nutrients.2025; 17(21): 3421.     CrossRef
  • Vitamin D in Irritable Bowel Syndrome: Exploring Its Role in Symptom Relief and Pathophysiology
    Ioanna Aggeletopoulou, Georgios Geramoutsos, Ploutarchos Pastras, Christos Triantos
    Nutrients.2025; 17(6): 1028.     CrossRef
  • The role of gut microbiota and vitamin D in the development of atopic dermatitis and food allergies in children
    Irina G. Kalashnikova, Alexsandra I. Nekrasova, Anna V. Korobeinikova, Angelica V. Zagainova, Natalia V. Lavrushkina, Vladimir S. Yudin, Valentin V. Makarov, Anton A. Keskinov, Sergey M. Yudin
    Russian Medicine.2025; 31(4): 360.     CrossRef
  • The prevalence of vitamin D deficiency and its association to modifiable risk factors of cardiovascular disease among apparently healthy adults in Central Kerala
    Rose Mary Jacob Vatakencherry, Susan John, L Saraswathy, Renjitha Bhaskaran
    Journal of Family Medicine and Primary Care.2025; 14(6): 2443.     CrossRef
  • Dietary Intake and Gut Microbiome in CKD
    Julie Ann Kemp, Marcia Ribeiro, Natália A. Borges, Ludmila F.M.F. Cardozo, Denis Fouque, Denise Mafra
    Clinical Journal of the American Society of Nephrology.2025; 20(7): 1003.     CrossRef
  • The Role of Vitamin D in Inflammatory Bowel Diseases: From Deficiency to Targeted Therapeutics and Precise Nutrition Strategies
    Giuseppe Dell’Anna, Fabrizio Fanizzi, Alessandra Zilli, Federica Furfaro, Virginia Solitano, Tommaso Lorenzo Parigi, Ambra Ciliberto, Jacopo Fanizza, Francesco Vito Mandarino, Lorenzo Fuccio, Antonio Facciorusso, Gianfranco Donatelli, Mariangela Allocca,
    Nutrients.2025; 17(13): 2167.     CrossRef
  • Chronic Kidney Disease Diets for Kidney Failure Prevention: Insights from the IL-11 Paradigm
    Denise Elshoff, Priyanka Mehta, Ouliana Ziouzenkova
    Nutrients.2024; 16(9): 1342.     CrossRef
  • The role of body mass index in the association between serum vitamin D and non-alcoholic fatty liver disease: A mediation analysis
    Yu Han, Yan Liu, Ruirui Guo, Yuqi Gao, Yuangang Guo, Jing Zhao, Sitong Xin, Yang Xu, Bo Li, Xiumin Liu
    Journal of Functional Foods.2024; 122: 106484.     CrossRef
  • Gut microbial metabolites: Shaping future diagnosis and treatment against gastrointestinal cancer
    Hongyan Gou, Ruijie Zeng, Harry Cheuk Hay Lau, Jun Yu
    Pharmacological Research.2024; 208: 107373.     CrossRef
  • Role of the Gut Microbiota in Osteoarthritis, Rheumatoid Arthritis, and Spondylarthritis: An Update on the Gut–Joint Axis
    Umile Giuseppe Longo, Alberto Lalli, Benedetta Bandini, Roberto de Sire, Silvia Angeletti, Sebastien Lustig, Antonio Ammendolia, Nicolaas Cyrillus Budhiparama, Alessandro de Sire
    International Journal of Molecular Sciences.2024; 25(6): 3242.     CrossRef
  • Novel primers to identify a wider diversity of butyrate-producing bacteria
    Xianbin Meng, Qinglong Shu
    World Journal of Microbiology and Biotechnology.2024;[Epub]     CrossRef
  • Modelling the influence of vitamin D and probiotic supplementation on the microbiome and immune response
    S J Franks, J L Dunster, S R Carding, J M Lord, M Hewison, P C Calder, J R King
    Mathematical Medicine and Biology: A Journal of the IMA.2024; 41(4): 304.     CrossRef
  • Bioactives and their roles in bone metabolism of osteoarthritis: evidence and mechanisms on gut-bone axis
    Sanjay Basak, Kota Sri Naga Hridayanka, Asim K. Duttaroy
    Frontiers in Immunology.2024;[Epub]     CrossRef
  • Association of serum 25-hydroxy vitamin D status with cardiometabolic risk factors and total and regional obesity in southern Iran: evidence from the PoCOsteo study
    Alireza Nejabat, Hadi Emamat, Sima Afrashteh, Ali Jamshidi, Zahra Jamali, Akram Farhadi, Zahra Talkhabi, Iraj Nabipour, Bagher Larijani, Jörg Spitz
    Scientific Reports.2024;[Epub]     CrossRef
  • Circadian Rhythms and Sleep Disorders Associated to Major Depressive Disorder: Pathophysiology and Therapeutic Opportunities
    Luana M. Manosso, Luciano A. Duarte, Nicoly S. Martinello, Gisiane B. Mathia, Gislaine Z. Réus
    CNS & Neurological Disorders - Drug Targets.2024; 23(9): 1085.     CrossRef
  • Impact of urbanization on gut microbiome mosaics across geographic and dietary contexts
    Elizaveta Vinogradova, Nurislam Mukhanbetzhanov, Madiyar Nurgaziyev, Zharkyn Jarmukhanov, Rakhilya Aipova, Aliya Sailybayeva, Makhabbat Bekbossynova, Samat Kozhakhmetov, Almagul Kushugulova, Vanni Bucci
    mSystems.2024;[Epub]     CrossRef
  • Nutraceuticals and pharmacological to balance the transitional microbiome to extend immunity during COVID-19 and other viral infections
    Anju Kaushal
    Journal of Translational Medicine.2024;[Epub]     CrossRef
  • Contemporary Perspectives on the Role of Vitamin D in Enhancing Gut Health and Its Implications for Preventing and Managing Intestinal Diseases
    Jiaxin Wang, Lihua Mei, Yanling Hao, Yajun Xu, Qing Yang, Zhaolai Dai, Ying Yang, Zhenlong Wu, Yun Ji
    Nutrients.2024; 16(14): 2352.     CrossRef
  • Omega-3 Fatty Acid and Vitamin D Supplementations Partially Reversed Metabolic Disorders and Restored Gut Microbiota in Obese Wistar Rats
    Dylan Le Jan, Mohamed Siliman Misha, Sandrine Destrumelle, Olivia Terceve, Chantal Thorin, Thibaut Larcher, Mireille Ledevin, Jean-Claude Desfontis, Eric Betti, Yassine Mallem
    Biology.2024; 13(12): 1070.     CrossRef
  • Investigating the Effects and Mechanisms of Combined Vitamin D and K Supplementation in Postmenopausal Women: An Up-to-Date Comprehensive Review of Clinical Studies
    Marius Emil Rusu, Galya Bigman, Alice S. Ryan, Daniela-Saveta Popa
    Nutrients.2024; 16(14): 2356.     CrossRef
  • Washed microbiota transplantation improved the level of serum vitamin D in ulcerative colitis
    Hui Zhang, Yuyan Xiao, Quan Wen, Sheng Zhang, Pan Li, Cicilia Marcella, Bo Hu, Hui Liu, Faming Zhang, Bota Cui
    Journal of Gastroenterology and Hepatology.2024; 39(11): 2394.     CrossRef
  • Isolation and Identification of Individual Intestinal Bacteria Associated with Waist Circumference Increase
    Sahar Salih Hussein, Asal Aziz Tawfeeq
    Medical Journal of Babylon.2024; 21(Suppl 2): S217.     CrossRef
  • The Role of Vitamin D3 Deficiency and Colonization of the Oral Mucosa by Candida Yeast-like Fungi in the Pathomechanism of Psoriasis
    Mariola Marchlewicz, Paulina Sagan, Marta Grabowska, Magdalena Kiedrowicz, Joanna Kruk, Kamil Gill, Małgorzata Piasecka, Ewa Duchnik
    Journal of Clinical Medicine.2024; 13(22): 6874.     CrossRef
  • Metabolome–microbiome insights into therapeutic impact of 8‐O‐acetylharpagide against breast cancer in a murine model
    Jiahui Qian, Xinyu Zhao, Siyuan Yuan, Sijia Su, Chang Chen, Junfeng Gao, Xu Tang, Siye Men, Binyu Wen
    Biomedical Chromatography.2024;[Epub]     CrossRef
  • The Potential Use of Vitamin D3 and Phytochemicals for Their Anti-Ageing Effects
    Kazuki Santa, Yoshio Kumazawa, Kenji Watanabe, Isao Nagaoka
    International Journal of Molecular Sciences.2024; 25(4): 2125.     CrossRef
  • Microbiota-Accessible Boron-Containing Compounds in Complex Regional Pain Syndrome
    Cristina Elena Biţă, Ion Romulus Scorei, Ananu Florentin Vreju, Anca Emanuela Muşetescu, George Dan Mogoşanu, Andrei Biţă, Venera Cristina Dinescu, Ştefan Cristian Dinescu, Cristina Criveanu, Andreea Lili Bărbulescu, Alesandra Florescu, Paulina Lucia Ciur
    Medicina.2023; 59(11): 1965.     CrossRef
  • Tumor Microbial Communities and Thyroid Cancer Development—The Protective Role of Antioxidant Nutrients: Application Strategies and Future Directions
    Francesca Gorini, Alessandro Tonacci
    Antioxidants.2023; 12(10): 1898.     CrossRef
  • Low plasma 25-hydroxyvitamin D levels are associated with an increased risk of depressive symptoms in community-dwelling Japanese people aged between 40 and 74 years: The Murakami cohort study.
    Mona Ben m'rad, Lovena Jacqdom, Fjolla Berisha, Harmehr Sekhon, Marjolaine Rivest-Beauregard, Alain Brunet
    Journal of Affective Disorders.2023; 340: 327.     CrossRef
  • Gut microbiota alterations after switching from a protease inhibitor or efavirenz to raltegravir in a randomized, controlled study
    Anna M. Hanttu, Satu Pekkala, Reetta Satokari, Anna K. Hartikainen, Perttu Arkkila, Kirsi H. Pietiläinen, Jussi P. Sutinen
    AIDS.2023; 37(2): 323.     CrossRef
  • Gut distress and intervention via communications of SARS-CoV-2 with mucosal exposome
    Yuseok Moon
    Frontiers in Public Health.2023;[Epub]     CrossRef
  • Role of in vitamin D in irritable bowel syndrome
    Xiao-Lan Yu, Qi-Qi Wu, Lian-Ping He, Yong-Feng Zheng
    World Journal of Clinical Cases.2023; 11(12): 2677.     CrossRef
  • Serum Vitamin D Level and Gut Microbiota in Women
    Noorah S. Al-Khaldy, Sara Al-Musharaf, Esra’a A. Aljazairy, Syed Danish Hussain, Abdullah M. Alnaami, Nasser Al-Daghri, Ghadeer Aljuraiban
    Healthcare.2023; 11(3): 351.     CrossRef
  • The gut microbiota-bile acid axis mediates the beneficial associations between plasma vitamin D and metabolic syndrome in Chinese adults: A prospective study
    Hong-rou Lin, Fengzhe Xu, Danyu Chen, Keliang Xie, Yingdi Yang, Wei Hu, Bang-yan Li, Zengliang Jiang, Yuhui Liang, Xin-yi Tang, Ju-Sheng Zheng, Yu-ming Chen
    Clinical Nutrition.2023; 42(6): 887.     CrossRef
  • The Association between Circulating 25‐Hydroxyvitamin D and Carotid Intima‐Media Thickness Is Mediated by Gut Microbiota and Fecal and Serum Metabolites in Adults
    Chun‐ying Liu, Bang‐yan Li, Yuhui Liang, Jinjian Xu, Lai‐Bao Zhuo, Jia‐ting Wang, Wei Hu, Ting‐yu Sun, Fengzhe Xu, Wanglong Gou, Ju‐Sheng Zheng, Yu‐ming Chen
    Molecular Nutrition & Food Research.2023;[Epub]     CrossRef
  • Microbial Components and Effector Molecules in T Helper Cell Differentiation and Function
    Changhon Lee, Haena Lee, John Chulhoon Park, Sin-Hyeog Im
    Immune Network.2023;[Epub]     CrossRef
  • The correlation between serum 25-hydroxyvitamin D level and ulcerative colitis: a systematic review and meta-analysis
    Chenyu Liu, Xin Liu, Haitao Shi, Fenrong Chen, Linlang Sun, Xin Gao, Yan Wang
    European Journal of Gastroenterology & Hepatology.2023; 35(12): 1375.     CrossRef
  • Traditional Chinese Medicine in Osteoporosis Intervention and the Related Regulatory Mechanism of Gut Microbiome
    Kun Li, Yiping Jiang, Nani Wang, Liyong Lai, Shengyan Xu, Tianshuang Xia, Xiaoqiang Yue, Hailiang Xin
    The American Journal of Chinese Medicine.2023; 51(08): 1957.     CrossRef
  • An Integrated Approach to Skeletal Muscle Health in Aging
    Deborah Agostini, Marco Gervasi, Fabio Ferrini, Alessia Bartolacci, Alessandro Stranieri, Giovanni Piccoli, Elena Barbieri, Piero Sestili, Antonino Patti, Vilberto Stocchi, Sabrina Donati Zeppa
    Nutrients.2023; 15(8): 1802.     CrossRef
  • Induction of Endogenous Antimicrobial Peptides to Prevent or Treat Oral Infection and Inflammation
    Kimberly A. Morio, Robert H. Sternowski, Kim A. Brogden
    Antibiotics.2023; 12(2): 361.     CrossRef
  • Vitamin D may alleviate irritable bowel syndrome by modulating serotonin synthesis: a hypothesis based on recent literature
    Xiao-Lan Yu, Cui-Ping Li, Lian-Ping He
    Frontiers in Physiology.2023;[Epub]     CrossRef
  • The impact of vitamin D3 supplementation on the faecal and oral microbiome of dairy calves indoors or at pasture
    S. Vigors, S. Flores-Villalva, K. G. Meade
    Scientific Reports.2023;[Epub]     CrossRef
  • Prospects for the use of polyphenols in multiple sclerosis
    A.V. Lopatina, A.D. Kukushkina, M.V. Melnikov, V.S. Rogovskii
    Zhurnal nevrologii i psikhiatrii im. S.S. Korsakova.2022; 122(7): 36.     CrossRef
  • Potential Effects of 25-Hydroxycholecalciferol on the Growth Performance, Blood Antioxidant Capacity, Intestinal Barrier Function and Microbiota in Broilers under Lipopolysaccharide Challenge
    Lianhua Zhang, Jian Wang, Xiangshu Piao
    Antioxidants.2022; 11(11): 2094.     CrossRef
  • Cross sectional determinants of VO2 max in free living Iranians: Potential role of metabolic syndrome components and vitamin D status
    Nadia Babaei, Samira Davarzani, Sheida Motlagh, Mojdeh Ebaditabar, Nasim Saeidifard, Gholamreza Mohammadi-Farsani, Kurosh Djafarian, Mario J. Soares, Sakineh Shab-Bidar
    Diabetes & Metabolic Syndrome: Clinical Research & Reviews.2022; 16(7): 102553.     CrossRef
  • Vitamin D and colorectal cancer: Chemopreventive perspectives through the gut microbiota and the immune system
    Emanuele Rinninella, Maria Cristina Mele, Pauline Raoul, Marco Cintoni, Antonio Gasbarrini
    BioFactors.2022; 48(2): 285.     CrossRef
  • High Serum Vitamin D Concentrations, Induced via Diet, Trigger Immune and Intestinal Microbiota Alterations Leading to Type 1 Diabetes Protection in NOD Mice
    Pieter-Jan Martens, Javier Centelles-Lodeiro, Darcy Ellis, Dana Paulina Cook, Gabriele Sassi, Lieve Verlinden, Annemieke Verstuyf, Jeroen Raes, Chantal Mathieu, Conny Gysemans
    Frontiers in Immunology.2022;[Epub]     CrossRef
  • Vitamin D3 Nutritional Status Affects Gut Health of Salmonella-Challenged Laying Hens
    Fangshen Guo, Yanqiang Geng, Waseem Abbas, Wenrui Zhen, Shuiqing Wang, Yuechuan Huang, Yuming Guo, Qiugang Ma, Zhong Wang
    Frontiers in Nutrition.2022;[Epub]     CrossRef
  • 1,488 View
  • 5 Download
  • 58 Crossref
Original Articles
Association of Vitamin D status with Visceral Adiposity Index and Lipid Accumulation Product Index among a Group of Iranian People
Elham Bazshahi, Sanaz Pourreza, Mahtab Ghanbari, Zeinab Khademi, Mohammad Reza Amini, Kurosh Djafarian, Sakineh Shab-Bidar
Clin Nutr Res 2021;10(2):150-160.   Published online April 26, 2021
DOI: https://doi.org/10.7762/cnr.2021.10.2.150

There is a growing body of evidence linking vitamin D and its antiadipogenic activity with body composition. The aim of this study was to investigate the association between vitamin D levels, visceral adiposity index (VAI), and lipid accumulation product index among a group of Iranian people. This cross-sectional study was conducted with 270 Iranian adults. Body composition was measured via bio-impedance analysis. The 25-hydroxyvitamin D [25(OH)D] was also measured using the enzyme-linked immunosorbent assay method. The VAI and lipid accumulation product index were calculated. Multiple linear and logistic regression after controlling for confounder was used to report the results. Multiple linear regression showed that serum 25(OH)D levels were positively correlated with age (crude: β ± standard error [SE] = 0.23 ± 0.06, p ≤ 0.001; model I: β ± SE = 0.18 ± 0.05, p = 0.002) and percent body fat (crude: β ± SE = 0.10 ± 0.04, p = 0.02). Binary logistic regression analysis showed a higher chance of greater percent body fat and lipid accumulation product index in the crude model (odds ratio [OR], 2.05; 95% confidence interval [CI], 1.13–3.72 for percent body fat and OR, 2.07; 95% CI, 1.14–3.76 for lipid accumulation product index), which disappeared after adjusting for covariates. Adults with higher vitamin D levels had higher scores of percent body fat and lipid accumulation product index. More longitudinal studies are needed to confirm these results.

Citations

Citations to this article as recorded by  
  • Association Between Serum Vitamin D Levels and Visceral Adipose Tissue in Older Adults in Iran: A Cross-Sectional Study From the Amirkola Health and Aging Project
    Marie Behnamzade, Reza Adabi, Manouchehr Ashrafpour, Reza Ghadimi, Ali Bijani, Seyed Reza Hosseini
    Clinical Nutrition Research.2025; 14(4): 308.     CrossRef
  • Association between serum vitamin D deficiency and visceral fat indices in adolescents: The Ewha Birth and growth cohort study
    Hyelim Lee, Hyunjin Park, Seunghee Jun, Hyeseung Jang, Young Sun Hong, Kyunghee Jung-Choi, Hye Ah Lee, Hyesook Park, Marwan Salih Al-Nimer
    PLOS One.2025; 20(10): e0335507.     CrossRef
  • Cholecalciferol vs. calcifediol supplementation on visceral adiposity in people with obesity: a real-world retrospective study
    Martina Chiurazzi, Mariana Di Lorenzo, Maria Serena Lonardo, Mariastella Di Lauro, Carmela Onda, Concetta Sozio, Daniela Pacella, Nunzia Cacciapuoti, Bruna Guida, Ciro Menale
    Frontiers in Nutrition.2025;[Epub]     CrossRef
  • 458 View
  • 1 Download
  • 3 Crossref
Probiotic Yogurt Fortified with Vitamin D Can Improve Glycemic Status in Non-Alcoholic Fatty Liver Disease Patients: a Randomized Clinical Trial
Mojgan Morvaridzadeh, Seyed Mostafa Nachvak, Reza Mohammadi, Shima Moradi, Roghayeh Mostafai, Ana Beatriz Pizarro, Hadi Abdollahzad
Clin Nutr Res 2021;10(1):36-47.   Published online January 22, 2021
DOI: https://doi.org/10.7762/cnr.2021.10.1.36

Non-alcoholic fatty liver disease (NAFLD) is a significant public health problem globally and the most notable chronic liver disease in Asian countries. Various dietary supplements have been assessed as potential methods to alleviate the metabolic damages related to NAFLD, but the results of these works have been equivocal. This study aimed to evaluate the effects of probiotic yogurt fortified with vitamin D (Pro-YFD) on glycemic and anthropometric indices in patients with NAFLD. One hundred and four NAFLD patients of both sexes were randomly allocated to 2 groups: group A (Pro-YFD) and group B (unfortified yogurt). The intervention period was 3 months. Fasting blood samples were obtained for measuring fasting blood sugar (FBS) and insulin level. Food intake was measured using a validated food frequency questionnaire. Body composition was estimated by bio-impedance. Eighty-eight patients completed the study. The mean serum level of 25(OH)D3 was elevated significantly (p < 0.001), while insulin level decreased significantly (p < 0.003) in group A at the end of the study. FBS levels showed no significant differences between the groups at the end of the trial. Also, there were no significant changes in diet caloric intake, physical activity, or anthropometric indices in the 2 groups during the interventions. Pro-YFD in the diets of patients with NAFLD may attenuate insulin resistance and improve serum level of 25(OH)D3.

Citations

Citations to this article as recorded by  
  • Effect of Vitamin D Supplementation on Metabolic Parameters in Patients with Metabolic-Associated Fatty Liver Disease: A Systematic Review and Meta-Analysis of Randomized Controlled Trials
    Bowen Yu, Junyan Liu, Fangfang Bu, Hongli Yan, Chen Chen, Yanfei Li, Yifei Sun, Yaqin Wang, Junhua Yuan
    The Journal of Nutrition.2026; 156(4): 101314.     CrossRef
  • Gut Microbiota and Liver Health: Meta-Analysis of Bifidobacterium-Containing Probiotics in NAFLD Management
    Ko-Shih Chang, Wu-Hsien Kuo, Mu-Hsin Chang, Yao Hsiao, Ru-Yin Tsai
    International Journal of Molecular Sciences.2025; 26(13): 5944.     CrossRef
  • The role of probiotics in the treatment of non-alcoholic fatty liver disease (NAFLD): New insights based on meta-analysis and subgroup analysis
    Rui Xiao, Yang Cao, Linlin Wang, Peijun Tian, Qixiao Zhai, Jianxin Zhao, Gang Wang, Yu Zhu
    Food Bioscience.2024; 62: 105454.     CrossRef
  • The effects of gut microbiome manipulation on glycemic indices in patients with non-alcoholic fatty liver disease: a comprehensive umbrella review
    Azin Vakilpour, Ehsan Amini-Salehi, Arman Soltani Moghadam, Mohammad-Hossein Keivanlou, Negin Letafatkar, Arman Habibi, Mohammad Hashemi, Negar Eslami, Reza Zare, Naeim Norouzi, Hamed Delam, Farahnaz Joukar, Fariborz Mansour-Ghanaei, Soheil Hassanipour, S
    Nutrition & Diabetes.2024;[Epub]     CrossRef
  • Functional yogurt: a comprehensive review of its nutritional composition and health benefits
    Sangkaran Pannerchelvan, Leonardo Rios-Solis, Helmi Wasoh, Mohamad Zulfazli Mohd Sobri, Fadzlie Wong Faizal Wong, Mohd Shamzi Mohamed, Rosfarizan Mohamad, Murni Halim
    Food & Function.2024; 15(22): 10927.     CrossRef
  • Two-Month Consumption of Orange Juice Enriched with Vitamin D3 and Probiotics Decreases Body Weight, Insulin Resistance, Blood Lipids, and Arterial Blood Pressure in High-Cardiometabolic-Risk Patients on a Westernized Type Diet: Results from a Randomized
    Emilia Papakonstantinou, Nikolaos Zacharodimos, Georgios Georgiopoulos, Christina Athanasaki, Dionysia-Lydia Bothou, Sofia Tsitsou, Foteini Lympaki, Stamatia Vitsou-Anastasiou, Olga S. Papadopoulou, Dimitrios Delialis, Evangelos C. Alexopoulos, Eleni Pets
    Nutrients.2024; 16(9): 1331.     CrossRef
  • Dairy products and constituents: a review of their effects on obesity and related metabolic diseases
    Aili Li, Xueting Han, Libo Liu, Guofang Zhang, Peng Du, Chao Zhang, Chun Li, Bingcan Chen
    Critical Reviews in Food Science and Nutrition.2024; 64(33): 12820.     CrossRef
  • Investigation of some quality properties of yogurt made from cow and sheep milk fortified with folic acid (B9), biotin (B7), and vitamin D3
    Mehmet Emin Aydemir, Serap Kılıç Altun
    Journal of the Science of Food and Agriculture.2024; 104(2): 1085.     CrossRef
  • Optimal probiotic combinations for treating nonalcoholic fatty liver disease: A systematic review and network meta-analysis
    Yafang Yang, Ligang Yang, Jiale Wu, Jing Hu, Min Wan, Jindi Bie, Jiaxin Li, Da Pan, Guiju Sun, Chao Yang
    Clinical Nutrition.2024; 43(6): 1224.     CrossRef
  • Functional yogurt, enriched and probiotic: A focus on human health
    Zohreh Abdi-Moghadam, Majid Darroudi, Maryam Mahmoudzadeh, Mahnaz Mohtashami, Amir Mohammad Jamal, Ehsan Shamloo, Zeinab Rezaei
    Clinical Nutrition ESPEN.2023; 57: 575.     CrossRef
  • Calcipotriol attenuates liver fibrosis through the inhibition of vitamin D receptor-mediated NF-κB signaling pathway
    Jian Gong, HuanYu Gong, Yang Liu, XinLan Tao, Hao Zhang
    Bioengineered.2022; 13(2): 2658.     CrossRef
  • Development of iron and vitamin D3 fortified low-fat synbiotic yogurt as a potential substrate for Lactobacillus acidophilus and Bifidobacterium lactis: evaluation of physicochemical and sensory Properties during the storage time
    Aynaz Jalal Aghdasian, Ainaz Alizadeh, Mitra Soofi
    Journal of Food Measurement and Characterization.2022; 16(4): 2718.     CrossRef
  • The promising role of probiotics/prebiotics/synbiotics in energy metabolism biomarkers in patients with NAFLD: A systematic review and meta-analysis
    Shudi Li, Jiangkai Liu, Zhen Wang, Fei Duan, Zi Jia, Xinju Chen, Suling Li
    Frontiers in Public Health.2022;[Epub]     CrossRef
  • The Effects of Vitamin D Supplementation on Anthropometric and Biochemical Indices in Patients With Non-alcoholic Fatty Liver Disease: A Systematic Review and Meta-analysis
    Shahla Rezaei, Reza Tabrizi, Peyman Nowrouzi-Sohrabi, Mohammad Jalali, Mojtaba Shabani-Borujeni, Shayan Modaresi, Maryam Gholamalizadeh, Saeid Doaei
    Frontiers in Pharmacology.2021;[Epub]     CrossRef
  • Probiotics and Vitamin D/Vitamin D Receptor Pathway Interaction: Potential Therapeutic Implications in Inflammatory Bowel Disease
    Cristiano Pagnini, Maria Carla Di Paolo, Maria Giovanna Graziani, Gianfranco Delle Fave
    Frontiers in Pharmacology.2021;[Epub]     CrossRef
  • Nutritional supplementation for nonalcohol-related fatty liver disease: a network meta-analysis
    Oluyemi Komolafe, Elena Buzzetti, Audrey Linden, Lawrence MJ Best, Angela M Madden, Danielle Roberts, Thomas JG Chase, Dominic Fritche, Suzanne C Freeman, Nicola J Cooper, Alex J Sutton, Elisabeth Jane Milne, Kathy Wright, Chavdar S Pavlov, Brian R Davids
    Cochrane Database of Systematic Reviews.2021;[Epub]     CrossRef
  • Salivary microbial community alterations due to probiotic yogurt in preschool children with healthy deciduous teeth
    Lei Xu, Yuan Wang, ZhiFang Wu, ShuLi Deng
    Archives of Microbiology.2021; 203(6): 3045.     CrossRef
  • 1,198 View
  • 1 Download
  • 17 Crossref
Parathyroid Hormone and 25-Hydroxyvitamin D Do Not Mediate the Association between Dietary Calcium, Protein and Vitamin D Intake and Adiposity and Lipid Profile in Patients with Type 2 Diabetes: a Structural Equation Modeling Approach
Parisa Janmohammadi, Farhang Djafari, Gholamreza Mohammadi Farsani, Sakineh Shab-Bidar, Ali Asghar Haeri Mehrizi
Clin Nutr Res 2020;9(4):271-283.   Published online October 28, 2020
DOI: https://doi.org/10.7762/cnr.2020.9.4.271

This study aimed to utilize structural equation modeling (SEM) techniques to determine the effects of dietary calcium, protein and vitamin D on adiposity and lipidemia and to assess mediatory effects of parathyroid hormone (PTH) and 25-hydroxyvitamin D (25(OH)D) in patients with type 2 diabetes. In this cross-sectional study, a total of 150 diabetic patients (93 females and 57 males) were randomly selected. Anthropometric measures, biochemical analyses, and fat mass percent were recorded. Nutritional data were collected. SEM was performed. Based on the primary hypothesis, adiposity and lipidemia were fitted in a model. The direct effects of dietary calcium (λ = –0.165, p value = 0.002) and PTH (λ = –0.143, p value = 0.011) were significantly associated with lipidemia. There were no significant effects for dietary protein on PTH (λ = –0.270, p value = 0.057), 25(OH)D (λ = –0.071, p value = 0.613), lipidemia (λ = –0.044; p value = 0.638) or adiposity (λ = –0.009, p value = 0.949) as well as for dietary vitamin D on PTH (λ = –0.119, p value = 0.194), 25(OH)D (λ = 0.023, p value = 0.806), lipidemia (λ = 0.034, p value = 0.587) or adiposity (λ = –0.221, p value = 0.118). The correlation between calcium intake and lipidemia, and adiposity are not mediated by 25(OH)D and PTH. There were the direct effects of dietary calcium on adiposity in patients with type 2 diabetes. The model can be tested in future longitudinal and intervention studies to identify the predictors of obesity.

  • 667 View
  • 1 Download
Short Term Intake of Undaria pinnatifida Does Not Affect Bone Biomarkers in Young Korean Women with Low Calcium Intake
Clara Yongjoo Park, Bora Lee, Sung Jae Lee
Clin Nutr Res 2020;9(2):90-96.   Published online April 22, 2020
DOI: https://doi.org/10.7762/cnr.2020.9.2.90

Calcium intake is essential for bone health, but young Korean women have low calcium intakes. Seaweeds have high calcium content, which may affect calcium metabolism. Twenty nine females aged 18–39 years with low calcium intake (< 400 mg/day) participated in a 19-day open-label randomized controlled trial. During the first five days, participants adhered to a controlled-feeding protocol followed by a two-week supplementation period in free-living conditions. The treatment group (n = 14) received an additional 200 mg Ca/day through Undaria pinnatifida and Porphyra in meals during the controlled-feeding period, and as U. pinnatifida noodles during days 6–19. Mineral intake (Ca, P, Mg, Na, and K) was assessed from diet composites and three 24-hour recalls during the controlled-feeding and free-living periods, respectively. Fasting serum levels of calcium, 25-hydroxyvitamin D, 1,25-dihydroxyvitamin D (1,25[OH]D), phosphorus, parathyroid hormone (PTH), and alkaline phosphatase (ALP) were assessed at baseline, day 6, and day 19. Statistical analyses were performed by Student's t-test and mixed ANOVA. Mean intakes of all minerals during days 1–5 and mean Ca and Mg intakes during days 6–19 were greater in the treatment group compared to the control group. No group effect or group and time interaction was observed in serum biomarkers. Serum 1,25(OH)D increased while PTH and ALP tended to decrease on day 6 but returned to baseline values on day 20. Short-term intake of U. pinnatifida and Porphyra does not affect calcium metabolism in young Korean women with low calcium intakes.

Trial Registration

Clinical Research Information Service Identifier: KCT0003307

Citations

Citations to this article as recorded by  
  • Effects of whole seaweed consumption on humans: current evidence from randomized-controlled intervention trials, knowledge gaps, and limitations
    João P. Trigo, Marie Palmnäs-Bédard, Mar Vall-Llosera Juanola, Ingrid Undeland
    Frontiers in Nutrition.2023;[Epub]     CrossRef
  • A short education session increases the accuracy of estimated food records in young Korean women during a controlled-feeding study
    Seunghee Kim, Bora Lee, Clara Yongjoo Park
    Nutrition Research and Practice.2021; 15(5): 613.     CrossRef
  • 557 View
  • 0 Download
  • 2 Crossref
An Empirical Study on the Effect of Short-Term Regular Vitamin D3 Supplement Therapy on Blood Pressure and Exercise Tolerance in Heart Failure Patients
Fahimeh Hosseinzadeh, Nader Jangi Oskouei, Saeid Ghavamzadeh
Clin Nutr Res 2020;9(1):20-31.   Published online January 23, 2020
DOI: https://doi.org/10.7762/cnr.2020.9.1.20

The receptor of vitamin D is expressed in almost all body cells, including vascular endothelial cells and cardiomyocytes. Vitamin D deficiency has been observed widespread amongst heart failure (HF) patients, which could have harmful effects on their health condition. This study aims to investigate the effect of vitamin D supplements on blood pressure (BP) and physical activity of HF patients. Thirty-nine systolic HF patients with low ejection fraction (EF) < 50% and class III of New York Heart Association functional classification were randomly divided into 2 groups including intervention and placebo to enroll in an 8 weeks double-blind clinical trial. During the trial 6-minute walk test (6MWT), 25-hydroxyvitamin D (25[OH]D) level, BP, sodium and potassium intakes were assessed. The mean 25(OH)D level increased to 28.9 ± 11.7 ng/mL (p < 0.001) in the intervention group. There was a poor but non-significant reduction in systolic BP (−0.033 ± 4.71 mmHg, p = 0.531) in the intervention group. The BP also did not change in the placebo group at the end of the trial. A negligible decrease of 6MWT was observed in the intervention group (−6.6 ± 29.2 m) compared to the placebo (−14.1 ± 40.5 m). However, differences between the 2 groups were not statistically significant (p = 0.325). The results solely showed a slight positive correlation between 25(OH)D level and 6MWT. No significant improvements in BP and 6MWT were observed after vitamin D3 supplementation.

Trial Registration

Iranian Registry of Clinical Trials Identifier: IRCT2016102113678N13

Citations

Citations to this article as recorded by  
  • Active Vitamin D Corrects Cerebrovascular Dysfunction and Aberrant Vasopressin Expression in the Hypertension Phenotype of 1α-Hydroxylase Knockout Mice
    Wei ZHANG, Yingying HU, Luqing ZHANG, Ping DONG, Dongmei LI, Ronghui DU
    Journal of Nutritional Science and Vitaminology.2025; 71(4): 290.     CrossRef
  • Recent Advances in Association Between Vitamin D Levels and Cardiovascular Disorders
    Pahel Agarwal, Yash Agarwal, Maha Hameed
    Current Hypertension Reports.2023; 25(8): 185.     CrossRef
  • A Study of Vitamin D and Its Correlation With Severity and Complication of Congestive Heart Failure: A Systematic Review
    Mohammad Hazique, Kokab Irfan Khan, Prasana Ramesh, Suthasenthuran Kanagalingam, FNU Zargham Ul Haq, Nishok Victory Srinivasan, Aujala Irfan Khan, Ghadi D Mashat, Safeera Khan
    Cureus.2022;[Epub]     CrossRef
  • Role of Vitamin D Supplementation in Heart Failure Patients With Vitamin D Deficiency and Its Effects on Clinical Outcomes: A Literature Review
    Vishal Busa, Ahmed Dardeir, Suganya Marudhai, Mauli Patel, Sharathshiva Valaiyaduppu Subas, Mohammad R Ghani, Ivan Cancarevic
    Cureus.2020;[Epub]     CrossRef
  • 746 View
  • 2 Download
  • 4 Crossref
The Association Between Serum 25-Hydroxyvitamin D Concentration and Consumption Frequencies of Vitamin D Food Sources in Korean Adolescents
Areum Yu, Jihye Kim, Oran Kwon, Se-Young Oh, Junghyun Kim, Yoon Jung Yang
Clin Nutr Res 2013;2(2):107-114.   Published online July 23, 2013
DOI: https://doi.org/10.7762/cnr.2013.2.2.107

The
objective
s of this study were to investigate the status of vitamin D in Korean adolescents and to determine the association between serum 25-hydroxyvitamin D (25(OH)D) concentration and consumption frequencies of vitamin D food sources by season (June to November and December to May). The subjects were 1,579 adolescents aged 12-18 years participating in the 2008-2009 Korean National Health and Nutrition Examination Survey (KNHANES). Consumption frequencies of vitamin D food sources were estimated by using a qualitative food frequency questionnaire (FFQ). Thirteen food items were selected as vitamin D food sources including beef, egg, mackerel, tuna, yellow corvine, pollack, anchovy, mushroom, milk, yoghurt, ice cream, all fish and dairy products from the FFQ based on previous research. The data was analyzed using proc survey procedures. The deficiency (5.25-12 ng/mL), inadequacy (12-20 ng/mL) and sufficiency (> 20 ng/mL) proportions of serum 25(OH)D from June to November and December to May were 9.9%, 51.4%, 38.7%, and 39.4%, 51.4%, 9.2%, respectively. Mean serum 25(OH)D concentration was positively related to the consumption frequencies of mackerel, anchovy, all fish and milk. These results suggest high proportion (> 61%) of Korean adolescents were vitamin D deficiency or inadequacy, and serum 25(OH)D was associated with the consumption of vitamin D food sources including fish and milk.

Citations

Citations to this article as recorded by  
  • Association Between Consumption of Foods Containing Vitamin D and All-Cause Mortality in Korea
    Jung Hyun Kwak, Jean Kyung Paik
    Journal of Medicinal Food.2025; 28(1): 96.     CrossRef
  • Monthly versus daily administration of vitamin D3 in children: a retrospective propensity score-matched study
    Jinjoo Choi, Yunsoo Choe, Seung Yang
    Frontiers in Endocrinology.2023;[Epub]     CrossRef
  • Estimated dietary vitamin D intake and major vitamin D food sources of Koreans: based on the Korea National Health and Nutrition Examination Survey 2016–2019
    Ki Nam Kim, Jung-Sug Lee, Jee-Seon Shim, Mi Ock Yoon, Hyun Sook Lee
    Nutrition Research and Practice.2023; 17(3): 451.     CrossRef
  • Assessment of Vitamin D Levels and Other Bone Related Biochemical Markers in Healthy Adults in Rural Population of Uttarakhand, India
    Anissa Atif Mirza, Himani Rathi, Senkadhirdasan Dakshinamurthy, Bela Goyal, Sarama Saha, Vartika Saxena, Vasantha Kalyani, Raman Kumar, Manisha Naithani
    Indian Journal of Clinical Biochemistry.2023; 38(3): 316.     CrossRef
  • The Role of Vitamin D in Immune System and Inflammatory Bowel Disease
    Zengrong Wu, Deliang Liu, Feihong Deng
    Journal of Inflammation Research.2022; Volume 15: 3167.     CrossRef
  • Evidence and suggestions for establishing vitamin D intake standards in Koreans for the prevention of chronic diseases
    Jung Hyun Kim, Hyoung Su Park, Munkyong Pae, Kyung Hee Park, Oran Kwon
    Nutrition Research and Practice.2022; 16(Suppl 1): S57.     CrossRef
  • Vitamin D status, oxidative stress, and inflammation in children and adolescents: A systematic review
    M. S. Filgueiras, N. P. Rocha, J. F. Novaes, J. Bressan
    Critical Reviews in Food Science and Nutrition.2020; 60(4): 660.     CrossRef
  • Serum 25-hydroxyvitamin D levels showed strong seasonality but lacked association with vitamin D intake in 3-year-old Japanese children
    Emiko Ando, Naho Morisaki, Keiko Asakura, Satoshi Sasaki, Takeo Fujiwara, Reiko Horikawa
    British Journal of Nutrition.2018; 120(9): 1034.     CrossRef
  • Prevalence and predictors of hypovitaminosis D among the elderly in subtropical region
    Chi-Hsien Huang, Yu-Tung Anton Huang, Yu-Cheng Lai, Cheuk-Kwan Sun, Susanne Kaser
    PLOS ONE.2017; 12(7): e0181063.     CrossRef
  • Investigation on vitamin D knowledge, attitude and practice of university students in Nanjing, China
    Ming Zhou, Weiwei Zhuang, Yunyun Yuan, Zhong Li, Yunqing Cai
    Public Health Nutrition.2016; 19(1): 78.     CrossRef
  • Development and validation of an interview-administered FFQ for assessment of vitamin D and calcium intakes in Finnish women
    Suvi T. Itkonen, Maijaliisa Erkkola, Essi Skaffari, Pilvi Saaristo, Elisa M. Saarnio, Heli T. Viljakainen, Merja U. M. Kärkkäinen, Christel J. E. Lamberg-Allardt
    British Journal of Nutrition.2016; 115(6): 1100.     CrossRef
  • Predictors of Serum 25-Hydroxyvitamin D Concentrations among a Sample of Egyptian Schoolchildren
    Mones M. Abu Shady, Mai M. Youssef, Ebtissam M. Salah El-Din, Ola M. Abdel Samie, Hala S. Megahed, Samar M. E. Salem, Manal A. Mohsen, Ali Abdel Aziz, Safinaz El-Toukhy
    The Scientific World Journal.2016; 2016: 1.     CrossRef
  • Lifestyle and Dietary Factors Associated with Serum 25-Hydroxyvitamin D Levels in Korean Young Adults
    Hee-Kyung Joh, Chun Soo Lim, BeLong Cho
    Journal of Korean Medical Science.2015; 30(8): 1110.     CrossRef
  • Effects of sun exposure and dietary vitamin D intake on serum 25-hydroxyvitamin D status in hemodialysis patients
    Yeon Joo Lee, Il Hwan Oh, Hee Jun Baek, Chang Hwa Lee, Sang Sun Lee
    Nutrition Research and Practice.2015; 9(2): 158.     CrossRef
  • Associations between Serum 25-hydroxyvitamin D and Consumption Frequencies of Vitamin D Rich Foods in Korean Adults and Older Adults
    Areum Yu, Jihye Kim, Oran Kwon, Se-young Oh, Junghyun Kim, Yoon Jung Yang
    Korean Journal of Community Nutrition.2014; 19(2): 122.     CrossRef
  • Prevalence of hypovitaminosis D and predictors of vitamin D status in Italian healthy adolescents
    Francesco Vierucci, Marta Del Pistoia, Margherita Fanos, Paola Erba, Giuseppe Saggese
    Italian Journal of Pediatrics.2014;[Epub]     CrossRef
  • Association between dietary calcium intake and arterial stiffness according to dietary vitamin D intake in men
    Hirokazu Uemura, Sakurako Katsuura-Kamano, Miwa Yamaguchi, Mariko Nakamoto, Mineyoshi Hiyoshi, Kokichi Arisawa
    British Journal of Nutrition.2014; 112(8): 1333.     CrossRef
  • Serum 25 hydroxyvitamin D in employees of a Middle Eastern university hospital
    M.-H. Gannagé-Yared, E. Helou, V. Zaraket, S. Abi Akl, L. Antonios, M.-L. Moussalli, S. Wakim
    Journal of Endocrinological Investigation.2014; 37(6): 541.     CrossRef
  • 1,856 View
  • 1 Download
  • 18 Crossref